pymc.ChiSquared#
- class pymc.ChiSquared(name, nu, **kwargs)[source]#
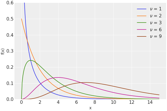
\(\chi^2\) distribution.
This is the distribution from the sum of the squares of \(\nu\) independent standard normal random variables or a special case of the gamma distribution with \(\alpha = \nu/2\) and \(\beta = 1/2\).
The pdf of this distribution is
\[f(x \mid \nu) = \frac{x^{(\nu-2)/2}e^{-x/2}}{2^{\nu/2}\Gamma(\nu/2)}\]Read more about the \(\chi^2\) distribution at https://en.wikipedia.org/wiki/Chi-squared_distribution
(
Source code,png,hires.png,pdf)
Support
\(x \in [0, \infty)\)
Mean
\(\nu\)
Variance
\(2 \nu\)
- Parameters:
- nutensor_like of
float Degrees of freedom (nu > 0).
- nutensor_like of
Notes
This is implemented as a special case of the Gamma distribution. \(\chi^2(\nu) = \text{Gamma}(\alpha=\nu/2, \beta=1/2)\)
Methods
ChiSquared.dist(nu, **kwargs)