pymc.dims.Cauchy#

class pymc.dims.Cauchy(name, *dist_params, dims=None, initval=None, observed=None, total_size=None, transform=UNSET, default_transform=UNSET, model=None, **kwargs)[source]#

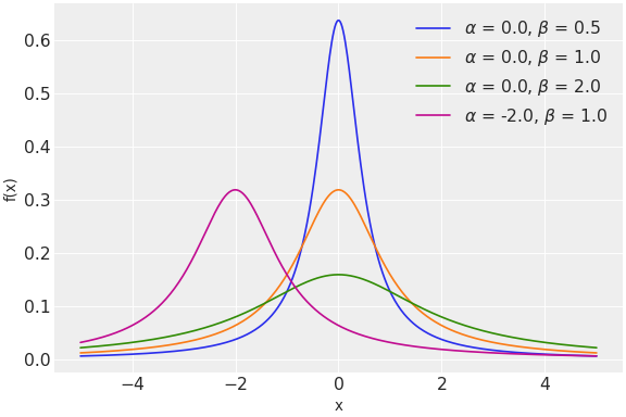
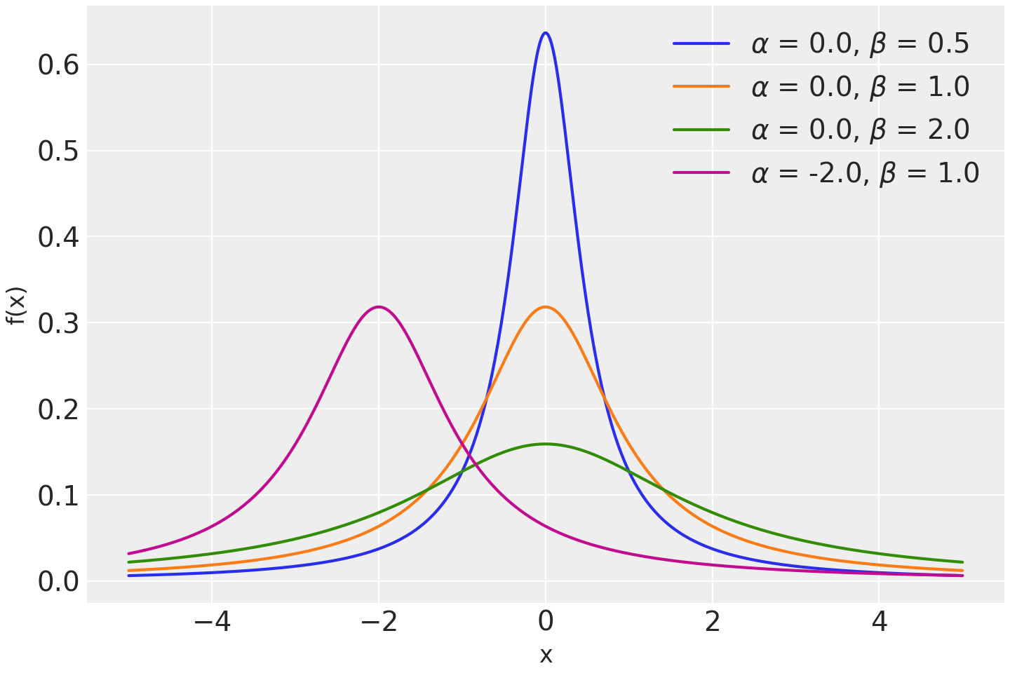
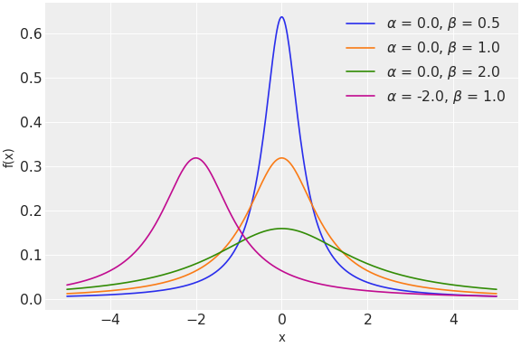
Cauchy distribution.

Also known as the Lorentz or the Breit-Wigner distribution.

The pdf of this distribution is

\[f(x \mid \alpha, \beta) = \frac{1}{\pi \beta [1 + (\frac{x-\alpha}{\beta})^2]}\]

(Source code, png, hires.png, pdf)

../../../_images/pymc-dims-Cauchy-1.png

Support

\(x \in \mathbb{R}\)

Mode

\(\alpha\)

Mean

undefined

Variance

undefined

Parameters:
alphaxtensor_like of float

Location parameter.

betaxtensor_like of float

Scale parameter > 0.

Methods

Cauchy.dist(alpha, beta, **kwargs)